工业机器人日常保养是不仅能够延长工业机器人的使用寿命,还能提高工业机器人的工作效率,工业机器人运行时,无论在多么恒温恒湿的状态下,工业机器人都会受到一定磨损,如果不进行日常保养,工业机器人内部的许多精密结构都会产生不可逆的磨损,工业机器寿命也会大大缩短。若长期缺乏必要的维护,会缩短工业机器人的使用寿命,也会影响生产安全和产品质量;严格按照正确、专业的保养方式,不仅可以有效地延长工业机器人使用寿命,还能降低工业机器人故障率并且确保设备与操作人员安全。

机器人的维护与检查,主要有日常检查、月度检查、季度检查、年度保养、定期保养(5000 小时、10000小时和15000小时)和大修等)
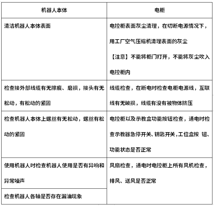
在日常的检查中,主要是对机器人本体及电柜进行详细检查,确保机器人运行顺畅。

在定期检查中,对油脂的补充、更换是重中之重,最重要的是对齿轮和减速机的检查。
具体操作步骤:
一、齿轮
1. 在补充或更换油脂时,请按规定的量补充。
2. 请采用手动型油脂枪补充或更换油脂。
3. 如果需要使用气泵式油脂枪时,请使用ZM-45型(正茂公司生产,压力比为50 : 1)。使用时请用调节器调节气源压力,使之小于0.26 MPa(2.5 kgf/cm2)。
4. 油脂补充期间,不要将排脂长导管直接连到排出口。由于充填压力的关系,如果不能平顺排出油脂,内压将上升,会造成密封破坏或油脂回流,从而导致油脂泄漏。
5. 油脂补充前,要遵守最新的油脂材料安全数据表(MSDS)的注意事项来执行。
6. 在补充或更换油脂时,请预先准备一个容器和一块抹布以处理从注入口及排出口流出的油脂。
7. 用过的油脂属于有关废弃物处理和清扫法(通称:废弃物处理和清扫法)的工业废弃物,因此,请遵照当地的规定、规章正确处理)
二、减速机
具体操作步骤:
1. 移动机器人使手臂处于零位状态,并关断电源。
2. 拧开排油口上的堵头。
3. 拧出注入口上的堵头,再拧入油嘴。
4. 从注入口补充新油脂,直到旧油从排油脂口完全排出,排出新油脂。(看颜色判断旧油脂和新油脂)
5. 拧出注入口上的油嘴,用抹布擦去注油口周围的油脂,将堵头用密封带缠绕3圈半,并拧入注油口。
6. 排油口安装堵头前,要让J1轴转动几分钟,让多余的油脂从排油口排出。
7. 用抹布擦去排油口周围的油脂,将堵头用密封带缠绕3圈半,然后拧入排油口。
